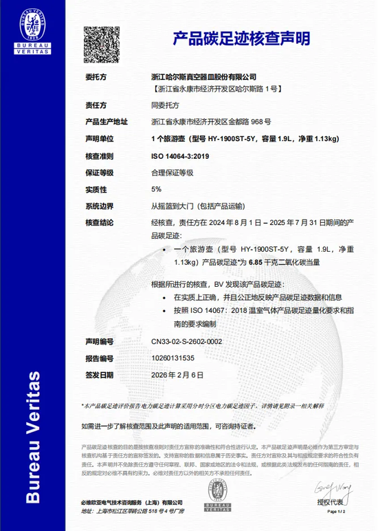
2月6日,浙江哈尔斯真空器皿股份有限公司生产的“HY-1900ST-5Y”型不锈钢旅游壶,正式获得产品碳足迹国际核查声明。

“这是中国五金行业首次应用‘分时分区电力碳足迹因子’获得国际认证,”上海电力大学教授赵文会告诉记者,“它标志着中国五金企业在应对全球绿色贸易新规则的进程中,迈出了关键一步。”

欧盟碳边境调节机制(CBAM)日前进入正式实施期,钢铁、铝等产品每吨碳排放可能面临60-100欧元的关税。随着全球气候治理深入推进与绿色贸易壁垒持续升级,对电力碳排放实施精准核算,成为衡量产品低碳属性、响应国际减排要求的有效举措。

浙江哈尔斯真空器皿股份有限公司可持续发展部专员张珍妮第一时间将核查声明转发给了客户:“它是一张绿色通行证,有助于我们应对眼下的变局,向全球客户展现中国五金产品的绿色竞争力。”
走进哈尔斯厂区,屋顶光伏板阵列蔚为壮观,覆盖厂区屋顶面积超80%。张珍妮介绍,最大化使用企业自建的屋顶光伏电力,提高了清洁能源比例,显著提升产品的绿色竞争力。她说,越来越多的客户向公司提出碳足迹核算需求,成本节约与碳足迹减少的双重成效,让企业在绿色转型中掌握更大主动权,在国际市场上的底气更足了。

通过这次核查,并不容易。
“这次核查包括了4个标准和3项参数指标。”必维国际检验集团是全球知名的国际检验认证机构,负责此次核查的项目核查员王希颖表示:“我们依据相关国际标准与计算方法,到哈尔斯生产现场及国网金华供电公司进行了产品碳足迹和电碳因子的核查与整改,确保碳足迹结果真实反映产品生产过程中的实际排放。”
这张“绿色通行证”的取得,突破在于核算方法的创新。

国网金华供电公司该项目负责人侯健生介绍,以往,产品碳足迹计算大多采用国际通用数据库中的固定电力排放因子。而本次认证的依据,是由国网金华供电公司首创的“分时分区电力碳足迹因子”核算服务平台。“它能动态反映不同时段、不同区域电网中清洁能源的实际占比,就像一台‘碳显微镜’,精准引导企业节能降碳。核算结果显示,使用分时分区电力碳足迹因子后,产品单位碳排放值较采用传统国际数据库因子下降约6%。”